CNN框架(CNN Architectures)

本文来自于CS231N(2017 Spring),将介绍几种较为常见的CNN结构。以下网络均是ImageNet比赛的冠军之作,我们将从网络结构,参数规模,运算量等来描述各个网络的特点。

  • AlexNet
  • VGG
  • GoogLeNet
  • ResNet

后续将补充以下几种网络:

  • NiN(Network in Network)
  • wide ResNet
  • ResNeXT
  • stochastic Depth
  • DenseNet
  • FractalNet
  • SqueezeNet

以下是正文。

AlexNet

网络结构

AlexNet 网络的输入大小为:227*227*3,每一层的结构以及参数设置如下:

Layer Type #Filters Stride Pading OUTPUT SIZE Parameters
CONV1 #96 @11*11 4 0 55*55*96 11*11*3*96
MAXPOOL1 3*3 2 0 27*27*96 0
NORM1 27*27*96 55*55*96
CONV1 #256 @5*5 1 2 27*27*256 55*55*96
MAXPOOL2 3*3 2 0 13*13*256 55*55*96
NORM2 13*13*256 55*55*96
CONV3 #384 @3*3 1 1 13*13*384 55*55*96
CONV4 #384 @3*3 1 1 13*13*384 55*55*96
CONV5 #256 @3*3 1 1 13*13*256 55*55*96
MAXPOOL3 3*3 2 0 6*6*256 55*55*96
FC6 4096 55*55*96
FC7 4096 55*55*96
FC8 1000 55*55*96

The size of output image is \(\frac{N-Conv+2\times Pading}{stride}+1\)

AlexNet-details

后续将使用Matlab DL 工具包补充Alexnet实验...

VGGNet

The winner of ImageNet Large Scale Visual Recognition Challenge (ILSVRC) 2014. ### 网络结构 small filters, deeper networks。 将原来8层的AlexNet扩展到了16&19层。卷积层的大小仅仅有3*3,stride=1,pad=1;池化层仅仅有stride=2的2*2的MAXPOOL。以下是其与AlexNet的结构对比图。 VGG

更加具体的,VGG16的网络的参数个数以及内存消耗如下: VGG-details

Q:为何采用更小的CONV? A:几个3*3的CONV叠加后的接受域和一个7*7大小的CONV的接受域一致,但是与此同时,网络层数变深,引入了更多的非线性,参数数量更少。(Stack of three 3x3 conv (stride 1) layers has same effective receptive field as one 7x7 conv layer,But deeper, more non-linearities. And fewer parameters: \(3\times3^2C^2\) vs. \(7^2C^2\) for C channels per layer)

更多细节

  • ILSVRC'14 2nd in classification, 1st in localization Similar training
  • procedure as Krizhevsky 2012 No Local Response Normalisation (LRN)
  • Use VGG16 or VGG19 (VGG19 only slightly better, more memory)
  • Use ensembles for best results
  • FC7 features generalize well to other tasks

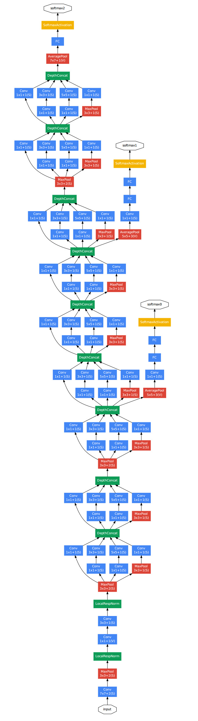
GoogLeNet

  • 论文地址:PDF
  • 代码地址:CODE

Deeper networks, with computational efficiency。GoogLeNet是ILSVRC'14的图像分类冠军网络,它加入了Inception模块,并且去除了全连接层,大大减少了参数的个数。

  • 22 layers (with weights)
  • Efficient “Inception” module
  • No FC layers
  • Only 5 million parameters! 12x less than AlexNet
  • ILSVRC’14 classification winner (6.7% top 5 error)

Inception module

精心设计了一个局部网络模块,并且将这些模块叠加构成GoolgeNet。这种经过精心设计的模块就是Inception。(design a good local network topology (network within a network) and then stack these modules on top of each other)。 Inception包含几个接受域不同的CONV核(1*1,3*3,5*5)以及池化操作(3*3);最终将这些操作后的输出在depth方向串联。以下是两种两种不同的实现方式,左图时原始的inception模块,右图是改进版的inception模块。 inception 对于naive inception而言,它面临这运算量巨大的问题。由于池化层的输出会保留原始输入的depth,所以经过CONV&MAXPOOL过后的输出的feature map势必比原始输入的depth更深。 inception-naive 那么如何去解决以上问题呢,一个通常的方式就是降维。我们在每个CONV前加上1*1的CONV(“bottleneck” layers)来减少feature map的维度。所谓的1*1CONV就是在保持输入的空间分辨率不变的情况下来减小depth维度,即通过将不同depth上的feature map进行组合,从而将输入的feature map映射到更低的depth维度上。经过以上操作就可以将运算的操作次数大大降低。 inception-improve

于是GoogLeNet的全貌如下: googlenet

ResNet

利用残差连接成的超级深网络。 这里有一个何凯明在ICML2016的Tutorial,内容比较详细。ICML 2016 Tutorial on Deep Residual Networks 代码在这里Code: deep-residual-networks

概况

  • 152-layer model for ImageNet
  • ILSVRC' 15 classification winner (3.57% top 5 error)
  • Swept all classification and detection competitions in ILSVRC' 15 and COCO' 15!

深度增加带来的问题

deeper-nets-problems 从上图可以发现,当网络层数增加时,训练误差和测试误差都有所下降。这并不符合以往的经验,我们会想,既然网络层数增加了,那么模型参数势必增多,此时会造成过拟合。然而过拟合的表现是:训练误差减小,测试误差增大。但是事实和分析并不吻合。 何凯明认为:The problem is an optimization problem, deeper models are harder to optimize。这是一个优化问题,更深的网络更难优化。并且,更深的网络应该至少比浅层网络不差,这是因为我们可以通过拷贝浅层网络+identity mapping(恒等映射)来构造一个更深的网络,这个结构化的方案表明深层网络可以达到和浅层网络一致的性能。

解决方案

resnet-layer Use network layers to fit a residual mapping instead of directly trying to fit a desired underlying mapping. 作者假设:相较于最优化最初的无参照映射(残差函数以输入x作为参照),最优化残差映射是更容易的。利用网络去拟合残差\(F(x)\),并非直接拟合\(H(x)\)

整个ResNet框架

resnet-structure
  • Stack residual blocks
  • Every residual block has two 3x3 conv layers
  • Periodically, double # of filters and downsample spatially using stride 2 (/2 in each dimension)
  • Additional conv layer at the beginning
  • No FC layers at the end (only FC 1000 to output classes)

对于ImageNet比赛而言,ResNet设置的网络深度有34、50、101以及152层。对于层数较多的网络,利用“bottleneck”(类似于GoogLeNet的1*1卷积操作)来提高效率。

总结

论文An Analysis of Deep Neural Network Models for Practical Applications 比较了2016年以来的一些神经网络的规模、运算量、能耗以及精度等项目。 complexity-compare 可以从上图总结出以下几点: - GoogLeNet: most efficient - VGG: Highest memory, most operations - AlexNet: Smaller compute, still memory heavy, lower accuracy - ResNet: Moderate efficiency depending on model, highest accuracy

其他网络变体

后续补充。

疑问

  • ResNet为何能够使网络层数更深,应如何正确理解残差网络?He是受何启发从而发明了这种结构?
  • more questions will be added...

参考文献

  1. DeepLearning.net
  2. Reading List
  3. ImageNet Classification with Deep Convolutional Neural Networks
  4. 为什么ResNet和DenseNet可以这么深?一文详解残差块为何有助于解决梯度弥散问题
  5. An Analysis of Deep Neural Network Models for Practical Applications
  6. CS231n: Convolutional Neural Networks for Visual Recognition
  7. Densely Connected Convolutional Networks
  8. Deep Residual Networks (Deep Learning Gets Way Deeper)